Kemajuan industri penerbangan dalam dekade tahun terakhir ditandai meningkatnya kehandalan dan kinerja pesawat udara generasi baru hingga diaplikasikannya inovasi-inovasi berbagai peralatan operasional penerbangan. FAKTOR LINGKUNGAN, DAN PSIKOLOGIS DALAM MEMAHAMI SITUATION AWARENESS PENERBANG.
Faktor manusia menjadi penting terutama tuntutan pada aspek-aspek psikologis tertentu. Kemajuan teknologi memberikan dampak pada meningkatnya tuntutan terhadap kemampuan yang berhubungan dengan kompleksitas kognitif. Perhatian terhadap aspek psikologi menjadi penting, kegagalan padanya dapat menyebabkan kecelakaan.
Dalam beberapa dekade belakangan ini berbagai upaya terus dilakukan untuk mencegah berulangnya kecelakaan pesawat udara. Namun kenyataannya berbagai upaya tersebut belum berhasil sepenuhnya menurunkan angka kecelakaan pesawat udara yang disebabkan kesalahan manusia (human error).
PSIKOLOGIS DALAM MEMAHAMI SITUATION AWARENESS PENERBANG.
Sejalan dengan performa pesawat udara yang dituntut terus bergerak dalam lingkungan yang dinamis pula, maka penerbang tidak hanya harus tahu bagaimana mengoperasikan pesawatnya, tapi juga harus memperolah gambaran yang akurat tentang lingkungan di mana pesawatnya bergerak.
Menghadapi hal ini bukanlah tugas yang sederhana bagi penerbang, mengingat kompleksitas sejumlah faktor yang harus diperhitungkannya untuk membuat keputusan dan tetap bertindak secara efektif.
Terkait dengan situation awareness (SA), tugas penerbang tidak sekedar mempersepsi data, tapi juga tergantung pada sejauhmana ia memahami secara mendalam data-data yang signifikan dari lingkungan. Dan hal ini harus didasarkan atas pemahaman ybs terhadap bagaimana faktor-faktor di lingkungan saling berinteraksi, dan selanjutnya mampu memprediksi kondisi sistem ke depannya.
PSIKOLOGIS DALAM MEMAHAMI SITUATION AWARENESS PENERBANG: Kesalahan SA jelas dapat menyebabkan dampak yang tidak diinginkan yaitu kecelakaan.
Dalam artkel ini akan diulas:
- pengertian SA.
- faktor lingkungan maupun individual yang berpengaruh terhadap SA.
- elemen-elemen SA.
- faktor individual yang mempengaruhi SA.
- faktor lingkungan yang mempengaruhi SA.
- kesalahan SA.
- faktor perbedaan individual dalam mempertahankan SA.
- instrumen untuk mendeteksi SA.
SA sangat penting dalam konteks pengambilan keputusan dan tindakan seseorang, terutama bagi mereka yang bekerja dalam sistem yang kompleks dan lingkungan yang dinamis. Tuntutan untuk mempertahankan SA menjadi sulit mengingat kompleksitas sistem dan dinamika lingkungan penerbangan yang dihadapi penerbang.
Dalam lingkungan yang dinamis, banyak keputusan harus diambil dalam ruang dan waktu yang sempit. Dan hal tersebut tergantung pada tugas yang terus berjalan dan analisis terhadap informasi lingkungan yang harus terus diperbaharui (up-to-date).
Kondisi ini membuat usaha untuk mempertahankan SA merupakan salah satu faktor penting yang menentukan kinerja penerbang sebagai pengambil keputusan, terutama dalam mencegah tindakan yang dapat menyebabkan kecelakaan.
Secara teoritik, baik faktor eksternal maupun individual cukup berpengaruh pada SA. Faktor eksternal berkaitan dengan kondisi lingkungan, tercakup di dalamnya kompleksitas teknologi, stressor, dan beban kerja. Misalnya, stres dapat menyempitkan rentang perhatian dan konsekuensinya dapat mereduksi masuknya informasi serta mengurangi kapasitas working memory.
Faktor lainnya yang juga berpengaruh pada SA adalah tingkat kompleksitas berbagai sistem yang harus dioperasikan penerbang. Kompleksitas sistem dapat memberikan dampak negatif bagi beban kerja maupun SA sejajar dengan bertambahnya jumlah komponen sistem yang dikelola.
Semakin kompleks sistem yang dioperasikan, semakin bertambah pula beban kerja mental untuk mendapatkan SA yang baik. Faktor eksternal lainnya yang juga berpengaruh pada SA adalah automation.
Di satu sisi, perkembangan teknologi automation memberikan kemudahan bagi operator untuk melaksanakan tugasnya namun di sisi lain terdapat konsekuensi negatif pada SA.
Demikian pula dengan faktor individual. Dipercaya bahwa kemampuan (abilities) individu, daya ingat dan perhatian, berpengaruh pada pencapaian SA. Kemampuan individu untuk memvisualisasikan dan memanipulasi objek-objek dalam ruang adalah hal penting untuk mencapai SA.
Seorang penerbang dituntut kemampuannya memahami hubungan spatial antara objek-objek yang bergerak secara dinamis dalam ruang tiga dimensi. Selain itu, dibutuhkan perhatian langsung (direct attention) dan memproses informasi dari lingkungan penerbangan, untuk kemudian memilih tindakan yang tepat.
Dalam lingkungan penerbangan yang kompleks dan dinamis, informasi dapat menjadi berlebihan (overload), kompleksitas dan kemajemukan tugas meningkat sehingga secara cepat dapat melampui limitasi kapasitas perhatian.
1. Pengertian Situation Awareness (SA)
Secara umum SA dapat diartikan sebagai mempersepsi elemen-elemen lingkungan, memahami maknanya secara komprehensif, dan memproyeksikan apa yang akan terjadi.
Endsley (1999) mengungkapkan adanya tiga level dalam SA, yaitu:
- perceiving critical factors in the environment atau pengamatan terhadap faktor-faktor kritis dari lingkungan (SA Level 1).
- understanding what those factors mean, particularly when integrated together in relation to aircrew’s goals atau memahami apa arti dari faktor-faktor tersebut khususnya dalam integrasinya dengan goal awak pesawat (SA Level 2).
- dan level yang tertinggi adalah an understanding of what happen with the system in the near future memahami apa yang akan terjadi sesaat ke depannya (SA Level 3).
2. faktor lingkungan maupun individual yang berpengaruh terhadap SA.
Secara lebih rinci tiga level dalam SA;
-
SA Level 1 – Pengamatan Elemen-elemen Lingkungan.
Langkah pertama mencapai SA yang berhubungan dengan pengamatan terhadap status, atribut-atribut, dan dinamika dari semua elemen dalam lingkungan yang relevan. Misalnya, seorang penerbang mengamati elemen-elemen penting lingkungan seperti adanya pesawat lain, terrain, status dari sistem dan instrumen lampu peringatan (warning lights).
Dalam kokpit, penerbang berjaga mengamati semua sistem dan data yang relevan, seperti mengamati pesawat lain yang ada di sekitarnya dan data navigasi ketika pesawat bergerak.
-
SA Level 2 – Memahami Situasi Terkini (Comprehension of The Current Situation).
Memahami secara menyeluruh situasi berdasarkan sintesa dari elemen-elemen yang diamati pada level 1. SA Level 2 secara sederhana diartikan sebagai “menyadari” (being aware) adanya elemen-elemen lingkungan, untuk mengartikan elemen-elemen yang signifikan dengan tujuan (goal) penerbang.
Di sini penerbang mengambil data level 1 untuk mendapatkan gambaran lingkungan secara utuh objek-objek dan kejadian-kejadian yang signifikan. Sebagai contoh, ketika melihat lampu peringatan di panel yang mengindikasikan adanya masalah untuk lepas landas, penerbang harus secepatnya menentukan keseriusan masalah tersebut dan menetapkan sesegera mungkin kelaikan pesawat dan mengintegrasikan dengan informasi kondisi runway untuk memutuskan apakah ia lepas landas atau menggagalkannya.
- SA Level 3 SA – Memproyeksikan Status Ke depan (Projection of Future Status).
Merupakan kemampuan memproyeksikan ke depan tindakan yang akan diambil berdasarkan elemen-elemen lingkungan. Level ini dicapai melalui pengetahuan tentang status dan dinamika elemen serta pemahaman secara komprehensif situasinya (SA level 1 dan level 2).
Amalberti dan Deblon (dalam Endsley, 1999) melaporkan bahwa umumnya penerbang senior sebagian besar waktunya adalah mengantisipasi kemungkinan kejadian di depan (future occurrences).
Hal ini menunjukan pentingnya pengetahuan (dan waktu) untuk memutuskan tindakan yang tepat sesuai tujuan.
3. Elemen-elemen SA
Perlu diketahui elemen-elemen apa saja di lingkungan penerbang yang penting dalam SA. Sebenarnya elemen-elemen lingkungan yang penting untuk diketahui dapat bervariasi sesuai dengan berbagai jenis dan sistem pesawat udara.
Pada umumnya elemen lingkungan yang penting untuk SA adalah sebagai berikut:
- Geographical SA
Elemen ini berhubungan dengan lokasi pesawat sendiri, gambaran terrain, bandara, kota-kota, arah navigasi, posisi relatif dari pesawat dalam gambaran geografis, landasan pacu & landasan taxi (runway & taxiway), jalur ke lokasi yang dituju, titik mendekat/menanjak (climb/descent points).
- Spatial/Temporal SA
Sikap (attitude), ketinggian (altitude), arah (heading), percepatan (velocity), percepatan vertikal (vertical velocity), gaya gravitasi, jalur terbang, deviasi rencana terbang dengan yang diijinkan (saat itu), kapabilitas pesawat terbang, jalur terbang yang diproyeksikan, waktu mendarat yang diproyeksikan.
- System SA
System status, functioning and settings, settings of radio, peralatan altimeter dan transponder, komunikasi ATC (air traffic control communications), deviasi dari correct settings, flight modes and automation entries and settings, dampak dari kegagalan/penurunan fungsi sistem serta settings atas performa sistem dan keselamatan penerbangan, bahan bakar, waktu dan jarak yang ditempuh sesuai kapasitas bahan bakar.
- Environmental SA
Bentuk kondisi cuaca (area dan ketinggian serta gerakan), temperatur, icing, putaran angin, awan, embun, sinar matahari, turbulence, angin, microburst, kondisi IFR (instrument flight …………. vs VFR (visual flight …………….), area dan ketinggian yang harus dihindari, keselamatan penerbangan, prediksi kondisi cuaca.
Untuk pesawat terbang militer, terdapat tambahan beberapa elemen penting yang berhubungan dengan misi militer, yaitu;
- Tactical SA
Identifikasi, status taktis, jenis, kapabilitas, lokasi dan dinamika pesawat lawan; kapabilitas sendiri dihadapkan dengan pasawat lawan; deteksi pesawat, kemampuan melepaskan rudal/tembakan dan mengunci sasaran; memprioritaskan ancaman; kondisi terkini dan prediksi intensi ancaman, taktik yang digunakan, manuver yang dilakukan dan pola menembak; status dan waktu misi.
Menentukan elemen SA yang dipersyaratkan untuk tiap kelas dan jenis pesawat adalah tergantung pada goals awak pesawat dalam situasi peran yang dihadapinya. Misalnya, apakah mereka dalam peran akan lepas landas, mendarat atau dalam kondisi kedaruratan (emergency).
4. Faktor Individual yang Mempengaruhi Situation Awareness
Untuk memahami faktor-faktor yang mempengaruhi SA dalam settings penerbangan, telah dikembangkan model teoritik untuk menjelaskan faktor-faktor yang mendasari situation awareness.
Terkait faktor individual, Endsley (1994, 1995, 1999) berhasil mengidentifikasi lima area utama yang berhubungan dengan perbedaan individual dalam SA, yaitu:
- kemampuan spatial (pandang ruang).
- attention (perhatian).
- memory (daya ingat).
- fungsi-fungsi kognitif.
Dalam prosesnya, aktivitas atribut berlangsung spesifik, misalnya, dalam membahas daya ingat perlu dibedakan antara daya ingat jangka panjang (long-term memory) dengan daya ingat kerja (working memory).

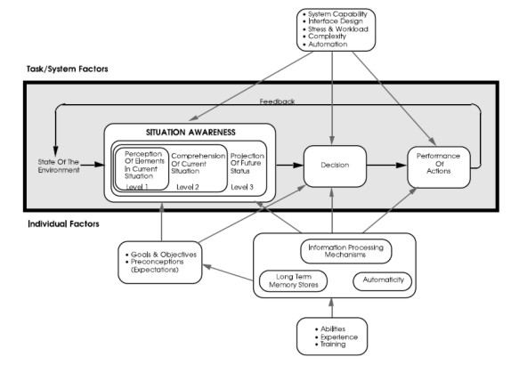
Gambar 1 Model Situation Awareness dari Endsley. PSIKOLOGIS DALAM MEMAHAMI SITUATION AWARENESS PENERBANG.
Sedangkan fungsi-gungsi kognitif; kompleksitas kognitif, kemandirian berpikir, dan locus of control.
Spatial
Merupakan kemampuan individu untuk memvisualisasikan dan memanipulasi objek-objek dalam ruang serta memvisualisasikan arah/orientasi dirinya terhadap objek-objek tersebut.
Khususnya di lingkungan penerbangan menuntut kemampuan memahami hubungan spatial antara objek-objek yang bergerak secara dinamis dalam ruang tiga dimensi. Kemampuan spatial ini juga dibutuhkan untuk tujuan-tujuan navigasi.
Hasil penelitian Thorndyke dan Stasz (dalam Endsley, 1994) menemukan perbedaan signifikan antar individu dalam mempelajari peta berkorelasi dengan visual-spatial abilities.
Attention
Kapabilitas ini berhubungan dengan perhatian dan membagi perhatian (attention sharing). Mencapai SA secara optimal dan proses pengambilan keputusan sangat sempit waktunya.
Hal ini karena perhatian dan kapasitas memory yang terbatas menghadapi situasi yang terus bergerak. Memperoleh SA, dibutuhkan perhatian langsung (direct attention) untuk melihat dan memproses informasi dari lingkungan penerbangan yang dinamis, untuk memilih tindakan yang tepat dan sekaligus mengeksekusinya.
Dalam lingkungan penerbangan yang kompleks dan dinamis, informasi dapat menjadi berlebihan (overload), kompleksitas dan kemajemukan tugas dapat secara cepat melampui kapasitas perhatian yang terbatas.
Mendistribusikan perhatian ke berbagai arah, dengan sumber informasi yang terbatas dan beberapa tugas yang harus dilaksanakan segera, merupakan tantangan tersendiri bagi penerbang.
Beberapa peneliti (Damos, North & Gopher, dan Gopher & Kahneman, dalam Endsley, 1994) mendapatkan korelasi yang signifikan antara time-sharing dan flight performance, atau selective-attention abilities dengan keberhasilan penerbang.
Memory
Endsley (1994) mengemukakan bahwa SA berhubungan dengan kapasitas daya ingat kerja (working memory) dan kuantitas serta kualitas daya ingat jangka panjang (long-term memory).
SA level 2 dan 3 melibatkan peran aktif working memory. Melalui working memory individu berusaha mengintegrasikan informasi terkini dari berbagai sumber, kemudian membandingkan informasi tersebut dengan tujuan, dan memproyeksikan skenario yang akan terjadi dari dinamika situasi yang diketahui.
Working memory sangat berperan (dan dapat terjadi melebihi kapasitas yang ada) dalam kegiatan pengambilan keputusan dan pelaksanaan tugas-tugas penerbangan yang dinamis dan terus berlanjut. Dalam kondisi ini, daya ingat jangka panjang dapat membantu atau mengurangi secara substantif beban working memory.
Fungsi-fungsi Kognitif
Fungsi kognitif tingkat tinggi berguna dalam membantu pencarian informasi dan memasangkan atau mengintegrasikan informasi-informasi yang diperoleh ke bentuk SA Level 2 & 3, yaitu; memahami dan memproyeksikan.
Setidaknya informasi yang diperoleh dapat dipadankan dengan simpanan ingatan dan menganalisnya sesuai kebutuhan. Beberapa aspek dari fungsi-fungsi kognitif yang berhubungan dengan SA adalah kompleksitas kognitif, kemandirian berpikir, dan locus of control.
Kompleksitas Kognitif. Kompleksitas kognitif individu berjenjang bergerak dari kongkrit sampai dengan abstrak. Individu-individu yang berpikir kongkrit akan merespon lingkungan dengan orientasi bersifat permukaan (perifer).
Sedangkan individu yang berpikir abstrak, cenderung bereaksi terhadap lingungan atas dasar nilai dan keyakinan internal. Kompleksitas kognitif ditemukan berhubungan dengan kemampuan individu untuk mengatasi beban kerja mental dengan pemecahan masalah umum (Robertson, dalam Endsley, 1994).
Kemandirian Berpikir. Kemandirian berpikir berhubungan dengan kemampuan individu untuk merstrukturkan permasalahan, untuk melihat objek-objek yang jauh dari konteks, atau menyusun organisasi baru dari permasalahan yang tak terstruktur, kebalikan dari orang yang berpikir dependent yang umumnya terbatas pada organisasi masalah yang sudah ada saja (Witkin & Goodenaough, dalam Endsley, 1994).
Beberapa hasil penelitian menunjukan bahwa individu-individu dengan kemampuan berpikir mandiri lebih efektif dalam mengambil keputusan dalam situasi yang bervariasi, termasuk pada tugas pengamatan, tugas transformasi, dan membaca peta.
Locus of Control. Locus of Control merupakan faktor penting untuk melihat sejauhmana individu berperan aktif untuk mendapatkan SA. Seseorang yang memiliki kontrol internal percaya bahwa keberhasilan yang dicapainya adalah karena tindakannya sendiri. Berbeda dengan individu yang lebih memiliki kontrol eksternal, mereka lebih meyakini bahwa keberhasilannya disebabkan nasib baik, kesempatan, atau karena tindakan orang lain.
Faktor Lingkungan Eksternal yang Mempengaruhi Situation Awareness
Bila sebelumnya telah diulas tentang pengaruh dari perbedaan faktor individual terhadap SA, maka yang tidak kalah pentingnya adalah dampak dan faktor eksternal terhadap SA. Laporan penelitian menunjukan bahwa terdapat korelasi antar beberapa faktor di lingkungan eksternal seperti stres, beban kerja, System Design, Kompleksitas Sistem, dan Automation dengan SA.
Faktor-faktor ini merupakan tantangan tersendiri bagi penerbang dalam mencapai dan mempertahankan SA yang baik dalam berbagai situasi. Beberapa faktor eksternal tersebut adalah;
Stres
Beberapa jenis faktor stres dalam lingkungan penerbangan yang dapat memberikan dampak pada SA, antara lain;
- Stresor Fisik – bising (noise), vibrasi, kondisi dingin/panas, cahaya, kondisi atmosfer, jenuh (boredom), fatigue, perubahan siklus, gaya gravitasi, dan
- Stresor Sosial/Psikologis – takut atau cemas, kondisi tak tentu, konsekuensi atau derajat kepentingan dari situasi yang terjadi, self-esteem, progres karir, beban mental, dan tekanan waktu.
Tingkat stres tertentu secara nyata dapat mengubah performance. Jumlah stres yang besar dapat memberikan konsekuensi negatif, sehubungan dengan meningkatnya fungsi otonom fisiologis dan aspek-aspek stresor yang menuntut perhatian individu untuk mengatasinya.
Stresor mempengaruhi SA, karena menyempitkan rentang perhatian, mereduksi masuknya informasi dan mengurangi kapasitas working memory. Sedangkan sejauhmana penurunan working memory memberikan dampak pada SA tergantung dari resources yang dimiliki individu.
Resources ini berkaitan dengan long-term memory yang sesuai untuk mendukung, seperti pengetahuan dan pengalaman tentang situasi yang dihadapi (Endsley, 1999).
Beban kerja atau Workload (Overload/Underload)
Beban kerja yang besar merupakan stresor kuat dalam penerbangan dan dapat memberikan dampak negatif bagi SA. Bila volume informasi berlebihan dan jumlah tugas sangat besar (overload), SA akan terkena dampaknya dengan hanya memperhatikan informasi secara terbatas.
Atau penerbang tetap aktif bekerja untuk mencapai SA dengan segala usahanya untuk mencegah kesalahan dengan memanfaatkan dan mengintegrasikan informasi yang tak lengkap. SA yang buruk juga dapat terjadi pada beban kerja yang rendah (underload). Dalam kasus di sini, penerbang dapat menjadi kurang aktif, melemahkan kesiagaan dan kewaspadaannya, ataupun motivasi.
Umumnya dampak dari beban kerja yang rendah membuat penerbang hanya sedikit memberikan perhatian (misalnya, dalam penerbangan yang panjang) terhadap SA.
System Design
Kapabilitas sistem pesawat udara untuk menyediakan informasi yang dibutuhkan dan bagaimana informasi itu ditampilkan memberikan dampak yang cukup besar bagi SA penerbang.
Kurangnya informasi secara pasti dapat memunculkan masalah SA, tetapi terlalu banyak informasi juga dapat menimbulkan masalah yang sama. Sejajar dengan pengembangan kemampuan avionik (sistem elektronika pesawat) pesawat udara yang berkembang maju dalam beberapa dekade belakangan membawa peningkatan yang dramatis terutama dalam jumlah tampilan informasi yang diperlukan.
Rancang bangun sistem yang terkait dengan sistem informasi dapat memberikan tampilan gambaran informasi yang lebih baik tentang situasi secara utuh. Sebaliknya, ketidak tepatan rancang bangun sistem dapat menurunkan tampilan informasi sesuai keperluan. Perkembangan system design yang dapat mengintegrasikan data merupakan tujuan untuk mengurangi problem SA (Endsley, 1999).
Kompleksitas Sistem
Faktor terbesar yang menimbulkan tantangan bagi SA adalah kompleksitas berbagai sistem yang harus dioperasikan penerbang. Terdapat beraneka ragam dan banyaknya sistem avionik, sistem manajemen penerbangan (flight management system) dan berbagai teknologi lainnya di kokpit yang menambah kompleksitas sistem yang harus dioperasikan penerbang.
Kompleksitas sistem dapat memberikan dampak negatif baik bagi beban kerja maupun SA penerbang sejajar dengan bertambahnya jumlah komponen sistem yang harus dikelola. Lebih kompleks sistem yang dioperasikan, akan bertambah pula beban kerja mental untuk mendapat SA yang baik.
Bilamana tuntutan kerja melebihi kapabilitas manusia, maka SA akan terkena dampaknya.
Automation
Perkembangan teknologi pesawat udara dan kemudahan operasional seperti automation dapat memberikan dampak positif sekaligus negatif pada SA. Operator sistem yang bekerja automation dilaporkan dapat menghambat kemampuan untuk mendeteksi kesalahan sistem dan kadang operator jarang sekali mau menerapkan tugas secara manual ketika dihadapkan pada kegagalan automation (Billings, Moray, Wickens, Wiener & Curry, dalam Endsley, 1999).
Sejumlah hasil analisis terhadap beberapa kecelakaan penerbangan menunjukan bahwa umumnya penerbang ketika mengalami kegagalan automation tidak menyadari bahwa keadaan sebenarnya dari sistem automation atau mengenyampingkan untuk mencek keadaan secara manual ataupun tidak menyadari kondisi parameter yang kritis yang sebenarnya harus ia pantau (Endsley, 1999).
Mengandalkan automation membuat penerbang seringkali menjadi lambat untuk mendeteksi masalah dan menuntut waktu lebih lama untuk re-orientasi dirinya terhadap sistem parameter yang relevan.
Perbedaan Individual dalam Mempertahankan SA.
Selain faktor eksternal yang berpengaruh pada SA adalah faktor individual di mana faktor ini berpengaruh pada proses individu dalam mencapai SA. Karakteristik individu yang berhubungan dengan SA antara lain; kemampuan spatial, perhatian atau attention, daya ingat atau memory, fungsi-fungsi kognitif yang mencakup kompleksitas kognitif, kemandirian berpikir, dan locus of control.
Kemampuan individu untuk memvisualisasikan dan memanipulasi objek-objek dalam ruang serta memvisualisasikan orientasi diri terhadap objek-objek tersebut adalah hal penting untuk mencapai SA.
Khususnya dalam lingkungan penerbangan dituntut kemampuan memahami hubungan spatial antara objek-objek yang bergerak secara dinamis dalam ruang tiga dimensi.
Kemampuan spatial ini juga dibutuhkan untuk tujuan-tujuan navigasi. Dalam settings penerbangan, pembentukan SA dan proses pengambilan keputusan, dalam situasi yang terus bergerak dinamis, sangat dibatasi waktu karena perhatian dan kapasitas memory yang terbatas terutama bagi penerbang yunior.
Untuk membentuk SA, dibutuhkan perhatian langsung (direct attention) untuk melihat dan memproses informasi dari lingkungan penerbangan, untuk memilih tindakan yang tepat dan mengeksekusinya.
Dalam lingkungan penerbangan yang kompleks dan dinamis, informasi dapat menjadi berlebihan (overload), kompleksitas dan kemajemukan tugas dapat secara cepat melampui limitasi kapasitas perhatian.
Secara teoritik Endsley (1994) mengemukakan bahwa SA berhubungan dengan kapasitas daya ingat kerja (working memory) dan kuantitas serta kualitas daya ingat jangka panjang (long-term memory). Terutama working memory, tipe memory ini berperan penting dalam proses SA. Working memory berpengaruh pada SA level 2 dan 3.
Fungsi kognitif berguna membantu pencarian informasi dan mengintegrasikan informasi-informasi yang diperoleh ke bentuk SA Level 2 & 3. Kompleksitas kognitif berhubungan dengan pola berpikir kongkrit sampai abstrak.
Kompleksitas kognitif ditemukan berhubungan dengan kemampuan individu untuk mengatasi beban kerja mental dengan pemecahan masalah secara umum (Robertson, dalam Endsley, 1994).
Selain kompleksitas berpikir, kemandirian berpikir juga berhubungan dengan kemampuan individu untuk merstruktur permasalahan secara kognitif, atau menyusun organisasi baru dari permasalahan yang tak terstruktur.
Beberapa hasil penelitian menunjukan bahwa individu-individu dengan kemampuan berpikir mandiri lebih efektif dalam mengambil keputusan dalam situasi yang bervariasi, termasuk pada tugas pengamatan, tugas transformasi, tugas melengkapi gambar, dan membaca peta.
Dalam fungsi kognitif, diindentifikasi bahwa locus of control merupakan faktor penting untuk melihat sejauhmana individu berperan aktif untuk mendapatkan SA. Seseorang yang memiliki kontrol internal percaya bahwa keberhasilan yang dicapainya adalah karena tindakannya sendiri.
Berbeda dengan individu yang lebih memiliki kontrol eksternal, yang lebih meyakini bahwa keberhasilannya disebabkan nasib baik, kesempatan, atau karena tindakan orang lain.
Dari uraian di atas dapat dijelaskan bahwa secara teoritik yang didukung oleh beberapa penelitian terpisah menunjukan baik faktor eksternal maupun individual cukup berpengaruh pada SA. Hanya saja memang belum dapat diketahui sejauhmana pengaruh faktor-faktor tersebut terhadap pencapaian SA.
PSIKOLOGIS DALAM MEMAHAMI SITUATION AWARENESS PENERBANG : Klasifikasi Kesalahan SA dalam Penyelidikan Kecelakaan Penerbangan
Taksonomi untuk mengklasifikasikan dan menjelaskan kesalahan (errors) dalam SA dikemukakan oleh Endsley (1999) berdasarkan model SA (lihat gambar 1). .
Tabel 1: Taksonomi Kesalahan (error) SA
Level 1: Failure to coorectly perceive information
Data not available
Data hard to discriminate or detect
Failure to monitor or observe data
Misperception of data
Memory loss
Level 2: Failure to corectly integrate or comprehend information
Lack of or poor mental model
Use of incorrect mental model
Over-reliance on default values
Other
Level 3: Failure to project future actions or state of the system
Lack of or poor mental model
Overprojection of current trends
Other
General
Failure to maintain multiple goals
Habitual schema
Sumber: Endsley, M.R., (1999). Situation Awareness In Aviation System. Dalam, Garland, D.J., dan Hopkin, V.D., (Eds). Handbook of Aviation Human Factors. Mahwah, NJ: Lawrence Eribaum Associates.
Endsley mengaplikasikan taksonomi tersebut untuk menyelidiki faktor-faktor penyebab yang berkontribusi terhadap terjadinya kecelakaan pesawat udara di Amerika Serikat berdasarkan laporan kecelakaan pesawat udara selama empat tahun oleh National Transportation Safety Board (NTSB).
- Dari 71% kecelakaan yang terjadi, secara signifikan penyebabnya adalah human error, dan 88% dari penyebab humen error berkaitan dengan SA.
- Dari 32 kecelakaan karena sebab kesalahan SA diidentifikasi 23 kecelakaan (72%) berhubungan dengan kesalahan SA Level 1.
- Tujuh kecelakaan (22%) karena masalah SA Level 2 di mana data berhasil diamati namun tidak diintegrasikan atau difahami secara tepat,
- dan dua kecelakaan (6%) disebabkan kesalahan yang berhubungan dengan SA Level 3 di mana terjadi kegagalan untuk memprediksi atau memproyeksikan apa yang akan terjadi berdasarkan pemahaman penerbang terhadap situasi.
Demikian ulasan tentang faktor lingkungan, perbedaan individual dan situation awareness penerbang. Dengan memahami hakekat dari SA berikut bagaimana kaitannya dengan faktor lingkungan, faktor individual maka selanjutnya akan lebih mudah untuk membuat strategi dalam mengelola SA agar tidak memberikan dampak yang fatal.
Artikel sebelumnya membahas tentang: FAKTOR EMOSI DAN PENGAMBILAN KEPUTUSAN PENERBANG.
Ditulis Oleh:
Widura Imam Mustopo
Ketua HIMPSI surabaya.
KEPUSTAKAAN
Endsley, M.R., (1988). Design and Evaluation for Situation Awareness Enhancement. In Proceeding of The Human Factors Society 32nd Annual Meeting (pp.97-101). Santa Monica, CA: Human Factors Society.
Endsley, M.R., dan Bolstad, C.R., (1994). Individual Differences in Pilot Situation Awareness. The International Journal of Aviation Psychology, 4(3), 241–264. Mahwah, NJ: Lawrence Erlbaum Associates, Inc.
Endsley, M.R., (1995). Toward a Theory of Situation Awareness In Dynamic Systems. Human Factors, Vol. 37(1), 32–64. Human Factors and Ergonomics Society.
Endsley, M.R., (1999). Situation Awareness In Aviation System. Dalam, Garland, D.J., dan Hopkin, V.D., (Eds). Handbook of Aviation Human Factors. Mahwah, NJ: Lawrence Eribaum Associates.
Endsley, M.R., (2000). Theoretical Underpinnings of Situation Awareness: A Critical Review. Dalam, Endsley, M.R., dan Garland, D.J. (Eds). Situation Awareness Analysis and Measurenment. Mahwah, NJ: Lawrence Erlbaum Associates, Inc.
ESSAI, (2000). Orientation on Situation Awareness and Crisis Management. European Community ESSAI Project. ESSAI (Enhanced Safety through Situation Awareness Integration in training) Consortium.
Janis, I.L., (1982). Decision Making Under Stress. Dalam, Goldberger, L. & Breznitz, S. Handbook of Stress, Theoretical and Clinical Aspects. New York: Macmillan Publishing Co., Inc.
Kaempf, G.L., & Klein, G., (1992). Aeronautical Decision Making : The Next Generation. Dalam, Johnston, N., McDonald, N., & Fuller, R., Aviation Psychology in Practice. Vermont: Ashgate Publishing Company.
Orasanu, J.M., (1992). Shared Problem Models and Flight Crew Performance. Dalam, Johnston, N., McDonald, N., dan, Fuller, R. (Eds). Aviation Psychology in Practice. Vermont: Ashgate Publishing Company.
Sarter, N.B., dan Woods, D.D., (1991). Situation Awareness: A Critical But Ill-Defined Phenomenon. The International Journal of Aviation Psychology, 1(1), 45-57. Lawrence Erlbaum Associates, Inc.
Young Woo Sohn, (2004). Memory Processes of Flight Situation Awareness: Interactive Roles of Working Memory Capacity, Long Term Working Memory, and Expertise. Human Factors, Vo. 46, No. 3, 461-475. Human Factors and Ergonomics Society.

